
一、蜂窝铝板的材料构成
蜂窝铝板是一种典型的三明治复合板材,其核心结构由外至内分别为铝合金面板、铝蜂窝芯以及铝合金背板,并通过高性能胶粘剂将这三层牢固粘接而成。这一“蒙皮-芯材”的复合结构赋予了材料轻质高强的核心特性。
1.面板与背板:坚固的铝合金“蒙皮”
面板与背板构成了蜂窝铝板的上下表层,是其传递荷载、保证外观和耐久性的关键。对于建筑幕墙用蜂窝铝板,其铝合金“蒙皮”有明确的技术要求。
面板(正面板)技术参数
厚度要求:面板铝合金板的平均厚度不应小于1.0毫米,且任何一点的最小局部厚度不应小于0.9毫米(此厚度均不包含表面涂层厚度)基板材料:通常采用3系(如3003铝锰合金)或5系(如5A02铝镁合金)铝合金。其化学成分须符合《变形铝及铝合金化学成分》GB/T3190,力学性能须符合《一般工业用铝及铝合金板、带材第2部分:力学性能》GB/T3880.2的规定。
表面涂层:为满足长期耐候性要求,尤其是用于室外幕墙时,表面宜采用氟碳树脂喷涂处理。以三涂工艺为例,喷涂涂层的平均厚度应不小于40μm,最小局部厚度应不小于35μm。

背板(背面板)技术参数
厚度要求:背板厚度与蜂窝铝板的总厚度相关,要求相对灵活但仍有下限。当蜂窝铝板总厚度为10毫米时,背板铝合金板的平均厚度通常要求不小于0.7毫米。当总厚度大于10毫米(如15毫米、20毫米等)时,背板平均厚度要求不小于0.8毫米或1.0毫米(依据不同标准)。
背板的最小局部厚度通常要求不小于0.6毫米。材料与涂层:背板的基板材料要求与面板一致。其外表面(即朝向室内或结构的一侧)通常也需进行涂层处理,以满足基本的防腐蚀要求。
2.芯材:轻盈的铝蜂窝“核心”
中间的铝蜂窝芯是蜂窝铝板实现轻质高强的核心,其结构类似于自然界中的蜂巢。
2.1.结构与尺寸
芯格形状:通用的规定为正六边形(或近似正六边形)蜂窝状结构。芯格边长:为控制芯材的稳定性和力学性能,边长有严格限制。多数标准规定边长不宜大于10毫米。部分标准要求更严,如《采光顶与金属屋面技术规程》JGJ255-2012规定不宜大于9.53毫米;用于室外时,《建筑装饰用石材蜂窝复合板》JG/T328-2011规定边长不宜大于6毫米。
铝箔(壁)厚度:与边长匹配,以保证壁的刚度。对于边长在6毫米至10毫米之间的蜂窝,铝箔厚度不宜小于0.07毫米;对于边长不大于6毫米的蜂窝,铝箔厚度不宜小于0.05毫米。
2.2.材料与工艺
原材料:制造铝蜂窝芯的铝箔,其常用牌号与面板一致,为3003、5A02等3系或5系铝合金以确保良好的耐腐蚀性和力学性能。
透气孔:用于室外幕墙的铝蜂窝芯,其芯壁宜留有透气微孔,以平衡内外气压,防止脱胶。核心安全要求:蜂窝芯材“在任何情况下都不应直接暴露于室外环境。在板材加工和幕墙安装时,必须对板边进行有效的封边处理(如四周折边、镶嵌边框或用硅酮密封胶填嵌),以防止水汽侵入导致芯材腐蚀或胶层失效。
3.胶粘剂:可靠的复合“纽带”
用于粘接面板、背板与铝蜂窝芯的胶粘剂,是保证复合板结构完整性的生命线,其性能至关重要。主要种类:用于芯材复合的胶粘剂,主要为改性环氧树脂类或改性聚氨酯类胶粘剂。关键性能指标:相关标准对胶粘剂提出了严苛的物理、化学和耐候性能要求,主要技术规格如下表所示:

这些胶粘剂的性能直接决定了蜂窝铝板的滚筒剥离强度与平拉强度,这是衡量芯材与面板粘结质量的核心参数。目前主流标准要求滚筒剥离强度的平均值≥90N·mm/mm,平拉强度的平。均值≥0.8N/mm2。
综上所述,蜂窝铝板的材料构成是一个精密协作的体系:特定规格的铝合金面板与背板,通过高性能胶粘剂,与结构尺寸受控的铝蜂窝芯牢固结合。所有材料的选型与参数设定,共同指向了幕墙板材所需的强度、刚度、耐久性及长期安全。

二、蜂窝铝板幕墙材料简介
作为承接前文对材料构成的详细剖析,蜂窝铝板在建筑幕墙领域的应用价值,正是源于其独特的“蒙皮-芯材”三明治复合结构。这种结构设计使其在继承了金属板材优良耐候性的基础上,衍生出一系列超越传统单一材料的综合性能,成为一种高性能的幕墙面板解决方案。
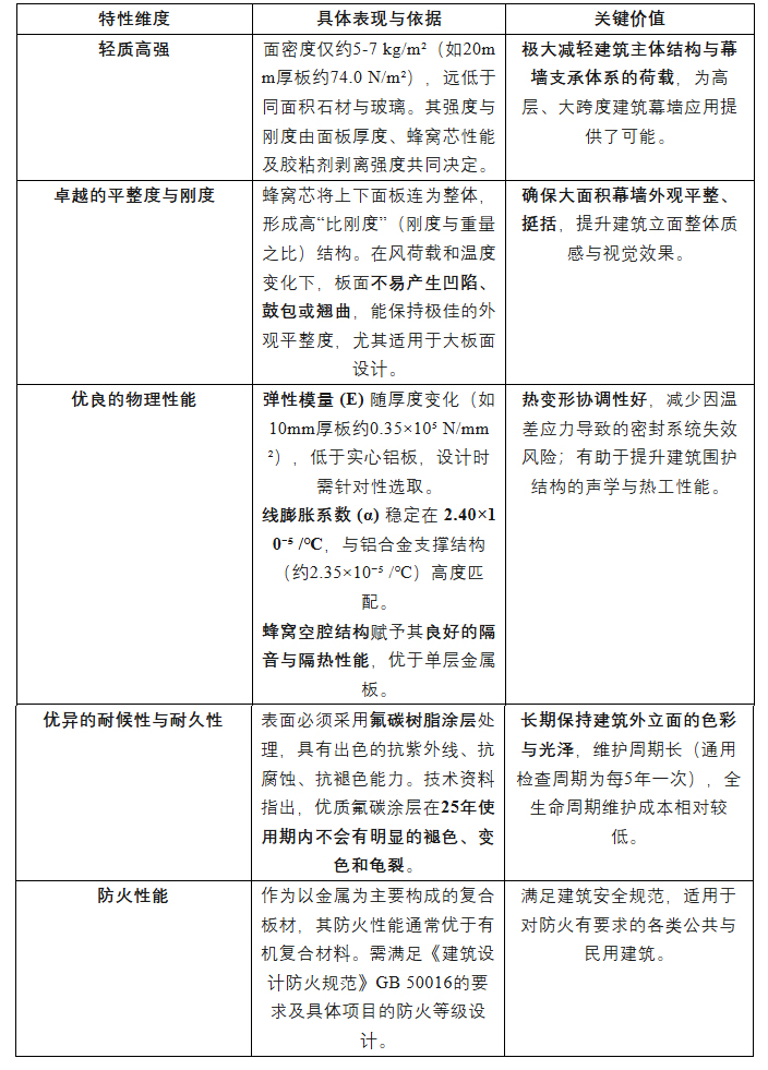
1.核心性能特点总览
基于其复合构造,蜂窝铝板展现出以下核心特性:

2.与传统幕墙材料的对比优势
为了更清晰地定位蜂窝铝板的特性,将其与几种传统幕墙面板材料进行简要对比:

通过对比可见,蜂窝铝板的核心优势在于综合解决了“轻质”与“高平整度、高刚度”之间的矛盾,并兼顾了良好的物理性能和长寿命。它特别适用于对幕墙板面平整度要求苛刻、追求大分格简洁立面效果、且需控制结构荷载的高端建筑项目。
3.应用定位与经济性简述
在建筑幕墙系统中,蜂窝铝板定位于中高端应用场景。其初始材料及制造成本高于普通铝单板,主要源于复杂的复合材料工艺和严格的质量控制(如对剥离强度的高要求)。然而,凭借其超长的耐候寿命、低维护频率以及在运营阶段可能带来的节能收益(得益于其隔热性能),从全生命周期成本(LCC)角度分析,其长期经济性往往展现出优势,符合可持续建筑的理念。

三、蜂窝铝板幕墙应用条件
蜂窝铝板应用于建筑幕墙时,并非无条件适用。其优异的性能必须在满足一系列严格的工程、环境与规范条件下才能得以充分发挥,并确保系统的长期安全与耐久。本章节依据国家与地方现行技术规范,详细阐述蜂窝铝板幕墙在应用时必须遵循的核心条件。
1.高度与地域规范限制条件
蜂窝铝板幕墙的应用首先受到建筑高度的严格限制,且具体限值需遵循项目所在地的强制性技术标准。

核心应用条件:
首要原则:项目设计必须优先遵守工程所在地最新生效的地方技术标准。若无地方标准,则参照国家行业标准。
超限处理:当拟建建筑高度超过上述限制时,必须进行专项技术论证和安全性评估,必要时需通过试验(如振动台抗震试验)验证。
2.环境适应性条件
蜂窝铝板幕墙系统需能适应长期的气候环境作用,设计时必须充分考虑温度效应与耐候性。
2.1热胀冷缩性能条件
材料参数:设计与计算时必须采用铝蜂窝(复合)板的标准线膨胀系数a=2.40x10-5/°C。接缝设计:幕墙面板接缝必须能够吸收因温度变化产生的变形。胶缝宽度需通过计算确定(公式包含a、年温度变化AT、面板边长、密封胶变位能力8等参数),且不宜小于规定最小值。
构造措施:支承龙骨(立柱)应设置活动接头,以吸收竖向温度变形。幕墙系统应能适应主体结构弹性层间位移值3倍的平面内变形。
2.2耐候性条件
材料选择:必须选用耐候性材料,金属材料需进行有效的表面防腐处理(如氟碳喷涂)寒冷地区特殊要求:在寒冷气候环境下,需特别关注面板(铝合金)、胶粘剂、蜂窝芯等不同组分间线膨胀系数的差异(胶粘剂通常为6.0-10.0x10-5/°C),防止因冷热循环导致复合板整体变形或粘结失效。
防潮通风构造:幕墙面板与主体结构外表面之间,应保留不少于50mm的空气层(通气层)以利水蒸气排出,防止内部结露,在霜冻地区尤为重要。验证试验:对于重要或复杂工程,应进行热循环耐久性试验(参照JG/T397),以验证其在温度反复变化下的性能保持能力。
3.结构安全设计条件
蜂窝铝板作为幕墙面板,其结构安全需通过严格的计算与验证来保证。
3.1风荷载设计要求
荷载取值:风荷载标准值wk应按规定公式计算,且计算结果不应小于1.0kN/m2。对体型复杂或重要的建筑,风荷载取值宜通过风洞试验确定。荷载组合:面板构件同时承受两个正交方向风荷载时,强度计算需按1.0X+0.6Y和1.0Y+0.6X进行双向组合验算。
面板验算:蜂窝铝板需进行强度与挠度验算。计算时必须考虑几何非线性(大挠度)影响,并采用折减系数n。
挠度限值:在风荷载标准值作用下,蜂窝铝板的挠度不得大于其支承边长的1/60。
3.2材料安全系数条件
面板安全系数:蜂窝铝板作为面板材料,其总安全系数K为2.0(依据JGJ133-2001)。其强度设计值应由厂家提供的强度试验平均值(作为标准值)除以系数1.428得到(K2=K/Y_w=2.0/1.4)。
荷载分项系数:承载力极限状态设计时,应采用的分项系数为:重力荷载y_G=1.2(不利)或1.0(有利),风荷载y_w=1.4,地震作用y_E=1.4。
4.构造与防水密封强制性条件
材料和设计的性能最终通过精密的构造与密封来实现,以下为必须满足的强制性应用条件。
4.1板材加工与封边条件
总厚度:幕墙用蜂窝铝板截面总厚度不宜小于10mm面板与背板厚度:面板(装饰面)平均厚度不应小于1.0mm(最小局部厚度≥0.9mm)。背板厚度取决于总厚:当总厚为10mm时≥0.7 mm;当总厚>10mm时≥0.8mm~1.0mm(具体按地方标准)。
强制性封边:蜂窝芯材在任何情况下不得外露于大气中。板材四周必须采用折边、镶框等方式严密封边。转角处外露的板边也必须封边或用密封胶填嵌平整。
4.2安装连接条件
连接方式:主要采用吊挂式或扣压式连接。
预埋要求:背部连接用异形螺母必须在工厂预先埋设,严禁现场临时埋设。
板缝宽度:吊挂式连接时,板缝宽度不宜小于10mm;扣压式连接时,板缝宽度不宜小于25mm.
4.3防水密封系统性条件
密封胶选用:板缝密封必须采用硅酮建筑密封胶(耐候胶),与金属接触时应使用中性硅酮密封胶,且必须有相容性和粘结性试验报告。胶缝尺寸:密封胶施工厚度不应小于3.5mm(或5mm,依地方标准),宽度不宜小于厚度的2倍,并应形成两对面粘结,避免三面粘结。开缝处理:对于开放式板缝设计,必须在面板背部设置独立的防水层(如防水衬板)和可靠的导排水系统。
开孔与切口密封:所有加工过程中的开孔、切口等外露芯材部位,必须用中性硅酮密封胶密封。
排水坡度:幕墙顶部、雨篷、压顶等部位的排水坡度不应小于3%。